Styling plots in base R graphics to match ggplot2 classic theme

Profile pic

Hi! I'm Ryan Moore, PhD bioinformatics data scientist, functional programming fan, and sports nerd. Contact me on LinkedIn!

ggplot2 is an R package for creating graphics in a declarative way and is based on The Grammar of Graphics. If you have never used ggplot2, it’s a nice library for making publication ready figures with much less hassle than the base R graphics.

Something I think is pretty fun is to try and recreate ggplot2 style figures using base R graphics. Sometimes, I look at the actual plotting code in the ggplot2 package, but I think it is more fun to just make a figure with ggplot and then try and get a reasonable match with base R. Doing so, you really get an appreciation of the convencience of the ggplot2 package.

With that, let’s try and recreate a figure using the “classic” ggplot2 theme: theme_classic.

If you want to learn more about base R graphics, check out my deep dive into rotating axis labels in base R plots.

Contents

Set up

First, here is some “set up” code where we create some data and set some variables to hold colors and stuff like that.

library(ggplot2)

k_purple <- "#875692"
k_orange <- "#F38400"

set.seed(12341234)

x <- 1:100
y <- (rnorm(100, sd = 15) + x + 100) / 10
group <- c(rep("A", 50), rep("B", 50))

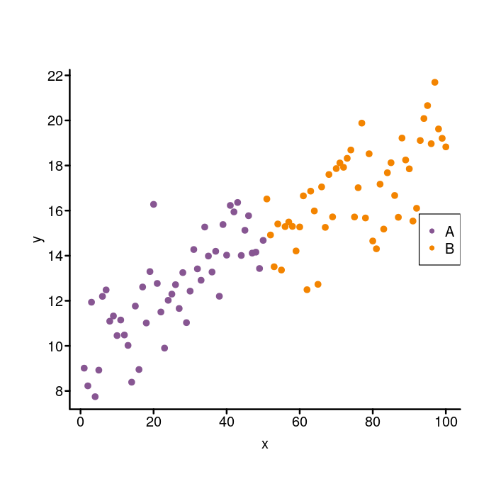
With that out of the way, let’s see the ggplot2 classic theme that we will try and match. Here it is:

ggplot(data = data.frame(x, y, group),
       mapping = aes(x = x, y = y, color = group)) +
    geom_point(size = 2) +
    scale_color_manual(values = c(k_purple, k_orange)) +
    theme_classic()
ggplot2 classic theme
ggplot2 classic theme

And finally, let’s compare the simplest possible base R graphics plot. I’m sure that you’re familiar with what it looks like!

plot(x, y)
Base R graphics plot
Base R graphics plot

You can see that that plot is pretty far from where we want to be. Let’s go step-by-step getting closer to the theme_classic ggplot version each time.

Fixing the axes

The first thing you see is that box around the plot that isn’t present in the ggplot version. Let’s remove it by passing bty = "n" to the plot function.

plot(x, y,
     ## Remove the box around the plot.
     bty = "n")
Removing the box
Removing the box

You can see that the axes are a bit different than in the ggplot2 version. Here, the final ticks are the edges of the axis. The ggplot version has a nice, solid line for the x and y axes that connects at the bottom left corner. You can get that effect with the bty option to plot.

The bty parameter is an interesting one. Here is the section from the par help file describing bty:

‘bty’ A character string which determined the type of box which is drawn about plots. If ‘bty’ is one of ‘”o”’ (the default), ‘”l”’, ‘”7”’, ‘”c”’, ‘”u”’, or ‘”]”’ the resulting box resembles the corresponding upper case letter. A value of ‘”n”’ suppresses the box.

Those options look pretty weird, but they each show the “shape” of what the box will look like: l will look like a upper case L, or have a line on the left and the right only. The 7 will look sort of like a 7, or have the box lines on the top and right only. Since we want lines on the left and bottom, we can use bty = "l". I will also remove the default x and y axes (using xaxt and yaxt) since we don’t want it to overlap the lines of the box. Also we can increase the width a bit with lwd.

While you can control the box inside the plot function, I will use the box function instead. That way, it will be a little easier to customize. To do that, we will keep the bty = "n" in the plot function to turn the box off, then add it back in after with box.

plot(x, y,
     ## Remove box.
     bty = "n",
     ## Remove default x and y axis.
     xaxt = "n", yaxt = "n")
box("plot",
    ## Add 'box' lines to the bottom and left of the plot.
    bty = "l",
    ## Increase width of box lines.
    lwd = 2)
With nice axis lines
With nice axis lines

Add the tick marks

Now let’s add the axis ticks and labels back in. For that we use the axis function. We will change a few of the options at once, so I will go over them first. The side parameter controls where the axis is drawn with respect to the plot: 1 = below, 2 = to the left, 3 = above, and 4 = to the right. Remember how the axis is drawn with the line by default? We turn that off with lwd = 0 and then we set the tick width to match the box width using lwd.ticks = 2. Finally, we want to rotate the tick labels of the y axis so they are perpendicular to the axis. Here it is.

plot(x, y, bty = "n", xaxt = "n", yaxt = "n")
box("plot", bty = "l", lwd = 2)
## X Axis
axis(side = 1,
     ## Don't draw the axis line.
     lwd = 0,
     ##  Match the width of the tick marks to the box lines.
     lwd.ticks = 2)
## Y axis
axis(side = 2, lwd = 0, lwd.ticks = 2,
     ## Rotate tick labels prependicular to the axis.
     las = 2)
With ticks and tick labels
With ticks and tick labels

Adjusting ticks and tick labels

Next, we are going to make some adjustments to the length of the tick marks and to where the axis labels are drawn. This can get a little weird, and there are multiple ways to do it. Let’s go through some of the options we will need.

The mgp parameter is a little tricky. It is a three part vector that controls the margin for the axis title (mgp[1]), axis (tick) labels (mgp[2]), and the axis line (mgp[3]). The default value is c(3, 1, 0). The units are in lines of text.

We want to move the axis labels and tick labels closer to the axis, so we need to reduce the first two numbers in that vector. This time, I’m going to use the par function to set the parameter since I want it to apply to all the plotting functions.

## Move the axis label and tick labels closer to the axis line.
par(mgp = c(1.5, 0.4, 0))
plot(x, y, bty = "n", xaxt = "n", yaxt = "n")
box("plot", bty = "l", lwd = 2)
axis(side = 1, lwd = 0, lwd.ticks = 2)
axis(side = 2, lwd = 0, lwd.ticks = 2, las = 2)
Adjusting the axis labels
Adjusting the axis labels

Adjusting tick label length

Now that we’ve tweaked the label positions, we need to adjust the tick length. We do that with tcl parameter to the par function, which specifies tick mark length as a fraction of the height of a line of text. So tcl = 1 will make tick labels the same height as a line of text, tcl = -0.5 (the default) will make them 1/2 the line height. The sign of the argument controls the direction the ticks point: positive values point into the chart, negative values point away. Let’s make them half as long as they are now with tcl = -0.25.

par(mgp = c(1.5, 0.4, 0),
    ## Reduce the size of the tick marks.
    tcl = -0.25)
plot(x, y, bty = "n", xaxt = "n", yaxt = "n")
box("plot", bty = "l", lwd = 2)
axis(side = 1, lwd = 0, lwd.ticks = 2)
axis(side = 2, lwd = 0, lwd.ticks = 2, las = 2)
Shrinking the tick marks
Shrinking the tick marks

Moving the x labels a bit more

That’s pretty good, but to my eye, the x axis tick labels are still a bit too far away from the ticks. To fix that, we can pass the mgp param directly to the axis function that we use to draw the axis. It will overwrite the global value set by the par function, but only for the function we pass it to. The 2nd element in the mgp vector controls the axis tick labels, so we will reduce it from 0.4 to 0.2.

par(mgp = c(1.5, 0.4, 0),tcl = -0.25)
plot(x, y, bty = "n", xaxt = "n", yaxt = "n")
box("plot", bty = "l", lwd = 2)
axis(side = 1, lwd = 0, lwd.ticks = 2,
     ## Reducing the 2nd element from 0.4 to 0.2 moves the x axis
     ## tick labels closer to the axis line.
     mgp = c(1.5, 0.2, 0))
axis(side = 2, lwd = 0, lwd.ticks = 2, las = 2)
Moving the x axis labels in
Moving the x axis labels in

That’s better!

Fixing the points

Now that the axes are looking pretty good, let’s move on to the points. To change the type of point that is plotted, you use the pch parameter. I like pch = 20 for little dots, but pch = 16 could work as well. We can also change the size of the points with the cex parameter. The default size is cex = 1 and increasing the number will increase the size (e.g., cex = 2 will be twice as big). We will use cex = 1.4 to approximate the size of the ggplot points.

Finally, to change the color, we will use the col parameter to the plot function. For this parameter, we can pass in a vector the same length as the x and y data vectors to specify the color for each data point. The group vector we created at the beginning gives two groups, A and B, for the points. We want to associate each group with a color so we make a named color vector like this: colors <- c(A = k_purple, B = k_orange). Then we use the groups vector to index the colors vector like this: colors[group].

If that doesn’t make sense, here is a simple example.

tastiness <- c(Cookie = "yummy", Cake = "yucky")
desserts <- c("Cookie", "Cake", "Cookie")
tastiness[desserts]
##   Cookie  Cake    Cookie
##   "yummy" "yucky" "yummy"

Let’s use that idea for our plot.

## Associate group A with purple and group B with orange.
par(mgp = c(1.5, 0.4, 0), tcl = -0.25)
colors <- c(A = k_purple, B = k_orange)
plot(x, y, bty = "n", xaxt = "n", yaxt = "n",
     ## Draw filled in dots instead of open circles.
     pch = 20,
     ## Increase the size of the dots.
     cex = 1.4,
     ## Set the color of each dot based on its group.
     col = colors[group])
box("plot", bty = "l", lwd = 2)
axis(side = 1, lwd = 0, lwd.ticks = 2, mgp = c(1.5, 0.2, 0))
axis(side = 2, lwd = 0, lwd.ticks = 2, las = 2)
Fixing the points
Fixing the points

Now that’s looking pretty good!

Adding a legend

It’s time now to put in the legend. We will start with something basic and then adjust it to match the legend in the ggplot2 figure.

To make a legend in base R graphics, use the legend function. We set the legend location with the x parameter. To put the legend on the right side of the plot, we use x = "right". We use the legend param to actually tell the legend the names of the groups: legend = c("A", "B"). Now for the points, we specify the style we used (pch = 20) and the different colors for the each group (col = colors). Here it is.

par(mgp = c(1.5, 0.4, 0), tcl = -0.25)
colors <- c(A = k_purple, B = k_orange)
plot(x, y, bty = "n", xaxt = "n", yaxt = "n",
     pch = 20, cex = 1.4, col = colors[group])
box("plot", bty = "l", lwd = 2)
axis(side = 1, lwd = 0, lwd.ticks = 2, mgp = c(1.5, 0.2, 0))
axis(side = 2, lwd = 0, lwd.ticks = 2, las = 2)
## Add a legend to the right side of the plot.
legend(x = "right",
       ## Specify the group names.
       legend = c("A", "B"),
       ## And the colors of the dots.
       col = colors,
       ## And the shape of the dots.
       pch = 20)
Adding a legend
Adding a legend

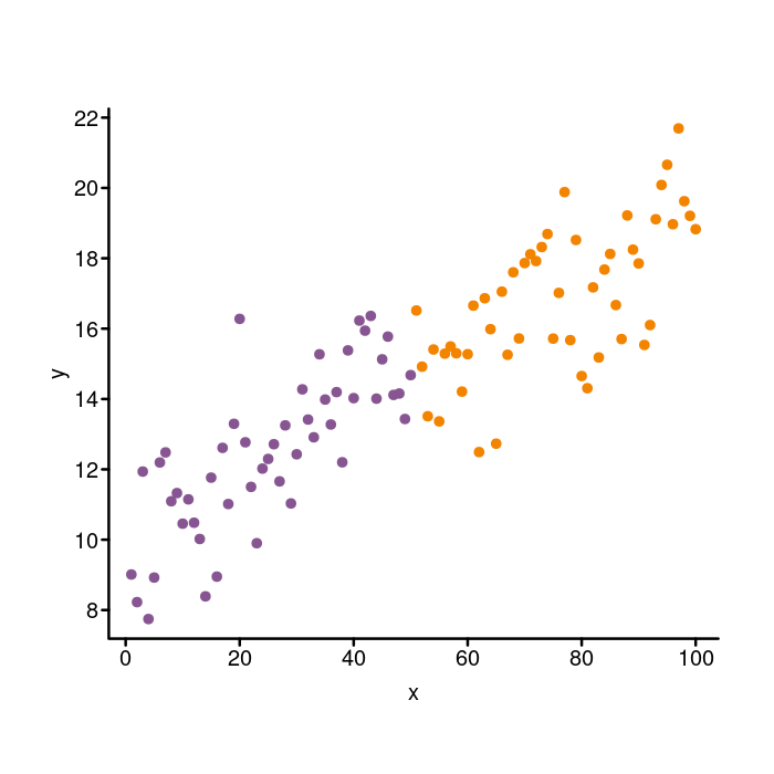
That’s not bad, but not quite the look we are going for. We need to add a legend title, remove the box around the legend, and tweak the size and spacing of the elements.

Adjusting the legend

To set the title, we can do this: title = "group". Removing the box is done as in the main plot by setting bty = "n". I think it looks nice when the size of the points in a legend to match the size of the points in the plot. To do that, we can use the pt.cex option. We set it to 1.4 to match the cex parameter that we passed in to plot like so: pt.cex = 1.4.

It’s a subtle thing, but the spacing between the legend elements in the ggplot figure are a bit more spaced out than in the base graphics figure. To adjust that, we use x.intersp and y.intersp parameters, which adjust the character spacing in the horizontal and vertical directions (the units are line heights again). The default is 1 for both. Since we want a little more space, we increase them to something like this: x.intersp = 1.4, y.intersp = 1.15.

Here’s what those changes look like.

par(mgp = c(1.5, 0.4, 0), tcl = -0.25)
colors <- c(A = k_purple, B = k_orange)
plot(x, y, bty = "n", xaxt = "n", yaxt = "n",
     pch = 20, cex = 1.4, col = colors[group])
box("plot", bty = "l", lwd = 2)
axis(side = 1, lwd = 0, lwd.ticks = 2, mgp = c(1.5, 0.2, 0))
axis(side = 2, lwd = 0, lwd.ticks = 2, las = 2)
legend(x = "right", legend = c("A", "B"), col = colors, pch = 20,
       ## Add a title
       title = "group",
       ## Remove the box around the legend.
       bty = "n",
       ## Increase the size of the points to match those in the plot.
       pt.cex = 1.4,
       ## Increase the spacing in the x and y directions.
       x.intersp = 1.4, y.intersp = 1.15)
Adjusting the legend
Adjusting the legend

outside of the plotting area

Move the legend outside of the plotting area

Next we need to adjust the position of the whole legend. Do you see how it is actually inside the plot on the base graphics version, but outside of it in the ggplot version? We can move the legend around with the inset parameter. The default value is 0. If you pass in a positive number, the legend moves into the plot, whereas if you pass in a negative number the legend moves out away from the plot. We will pass in inset = -0.1 to bump it to the right to get it outside of the plot.

par(mgp = c(1.5, 0.4, 0), tcl = -0.25)
colors <- c(A = k_purple, B = k_orange)
plot(x, y, bty = "n", xaxt = "n", yaxt = "n",
     pch = 20, cex = 1.4, col = colors[group])
box("plot", bty = "l", lwd = 2)
axis(side = 1, lwd = 0, lwd.ticks = 2, mgp = c(1.5, 0.2, 0))
axis(side = 2, lwd = 0, lwd.ticks = 2, las = 2)
legend(x = "right", legend = c("A", "B"), col = colors, pch = 20,
       title = "group", bty = "n", pt.cex = 1.4,
       x.intersp = 1.4, y.intersp = 1.15,
       ## Nudge the legend to the right.
       inset = -0.1)
Moving the legend outside of the plot area
Moving the legend outside of the plot area

Whoops! Do you see how the legend went right off the chart? To make sure the legend doesn’t get clipped, we need to pass in xpd = TRUE to the legend function. The xpd parameter affects how the plot elements are clipped if they exceed the edges of the plot. Here is how you move the legend outside of the plotting area using the xpd parameter.

par(mgp = c(1.5, 0.4, 0), tcl = -0.25)
colors <- c(A = k_purple, B = k_orange)
plot(x, y, bty = "n", xaxt = "n", yaxt = "n",
     pch = 20, cex = 1.4, col = colors[group])
box("plot", bty = "l", lwd = 2)
axis(side = 1, lwd = 0, lwd.ticks = 2, mgp = c(1.5, 0.2, 0))
axis(side = 2, lwd = 0, lwd.ticks = 2, las = 2)
legend(x = "right", legend = c("A", "B"), col = colors, pch = 20,
       title = "group", bty = "n", pt.cex = 1.4,
       x.intersp = 1.4, y.intersp = 1.15,
       inset = -0.1,
       ## Ensure the legend is not clipped even though it is
       ## outside of the plotting area.
       xpd = TRUE)
Do not clip the legend outside the plotting area
Do not clip the legend outside the plotting area

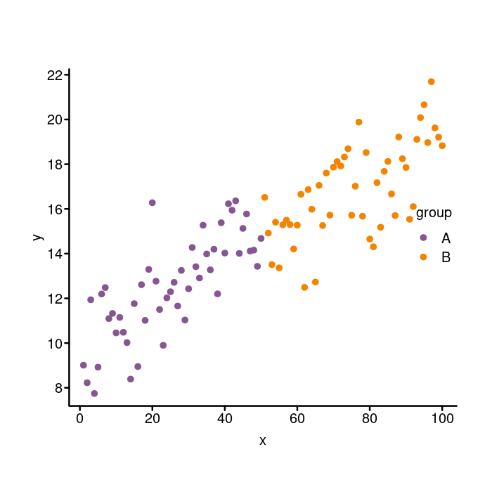
Some final touchups

We’re almost there now! Just a few more adjustments to make: tick label size, plot element colors, and plot margins.

Tick label size

Right now, the tick labels are a lot bigger than they are in the ggplot version. To fix it, we can pass in cex.axis = 0.85 to the par function. That way, it will be applied to both the x and y axes and we don’t have to specify it twice. Remember that the normal cex is 1 so any number less than that will be smaller than the default.

Plot element colors

Setting the plot element colors can be a little tricky because we have to specify them in a few different places. I should mention that there are quite a few ways to control the colors in plots made with base R graphics. It can get a little confusing as to what parameter is controlling what aspect of the plot, especially when you consider that the options passed in to the par function control lots of different plot elements. For example, par(fg = "green") will turn a lot of plot elements green, but not all of them. Rather than do that, we will adjust colors mostly inside the functions that they will affect.

We will first set a variable to hold the color and use that: base_color <- "#444444". The axes label colors are controlled with the col.lab parameter to the par function (col.lab = base_color). To change the axis (box) line color, we pass in col = base_color to the box function. For the axes ticks and tick labels, we the col and col.axis parameters to the axis function to control the tick color and the tick label color, respectively (e.g., col = base_color, col.axis = base_color). To change the legend color, we pass text.col = base_color directly to the legend function.

Plot margins

As with many other things in base R graphics, there are a couple ways to control the plot margins. We are going to be using the mar parameter to the par function. To do so, you pass in a 4 part vector specifying the size of the margin (in lines of text) of the bottom, left, top, and right sides of the plot, in that order. The default is c(5, 4, 4, 2) + 0.1. We will shrink all the margins except for the right, which we need to increase to make enough room for our legend: mar = c(3, 3, 1, 3.5). Just to make it clear, that is three lines of text for the bottom and left margins, one line of text for the top margin, and 3.5 lines of text for the right margin.

All the final adjustments

Let’s put all the final touchups in now.

base_color <- "#444444"
par(mgp = c(1.5, 0.4, 0), tcl = -0.25,
    ## Shrink the tick labels.
    cex.axis = 0.85,
    ## Set the axis label color
    col.lab = base_color,
    ## Adjust the margin:  bottom, left, top, right
    mar = c(3, 3, 1, 3.5))
colors <- c(A = k_purple, B = k_orange)
plot(x, y, bty = "n", xaxt = "n", yaxt = "n",
     pch = 20, cex = 1.4, col = colors[group])
box("plot", bty = "l", lwd = 2,
    ## Set the box color.
    col = base_color)
axis(side = 1, lwd = 0, lwd.ticks = 2, mgp = c(1.5, 0.2, 0),
     ## Set the axis tick and tick label colors.
     col = base_color, col.axis = base_color)
axis(side = 2, lwd = 0, lwd.ticks = 2, las = 2,
     ## Set the axis tick and tick label colors.
     col = base_color, col.axis = base_color)
legend(x = "right", legend = c("A", "B"), col = colors, pch = 20,
       title = "group", bty = "n", pt.cex = 1.4,
       x.intersp = 1.4, y.intersp = 1.15,
       inset = -0.1, xpd = TRUE,
       ## Set the legend text color.
       text.col = base_color)
Applying the final adjustments
Applying the final adjustments

Looking good! So that’s almost the same as the original “classic” theme ggplot2 plot. One thing you may notice is that there are a different number of tick marks on the axes. You can actually adjust this in base R graphics, but it can be a little bit tricky, so we will leave that for another post.

Wrap up

Whew, that was a lot of stuff! As we saw, copying the style of the ggplot theme_classic requires quite a lot of fiddling around with a lot of different parameters to a few different functions. If I was making a plot for a publication or blog post or something, I would definitely just use ggplot, but it can be fun and educational to try to reproduce something that an awesome library does with base R graphics. Hopefully, you enjoyed the process and learned a lot about base R graphics!


If you enjoyed this post, consider sharing it on Twitter or LinkedIn and subscribing to the RSS feed! If you have questions or comments, you can find me on LinkedIn or send me an email directly.

← Go back